SLIDE = "0", //特效关闭开启 NAVFIXED BCID = "1",//父级ID FOOTER = "1",//页脚 CATID = "25", //子菜单 SUBFIXED = "0", //子菜单悬浮 ONCONTEXT = 0, //禁止右键 ONCOPY = 0, //禁止复制 ONSELECT = 0, //禁止选择 NAVCOLOR = "rgba(67,205,128,.8)", //导航颜色 NAVLEFT = "#111"; //导航边线 


关于我们

环保项目CASE

牢A说的“三通一达”这种刀尖向内很可能造成内部撕裂

牢A说的“三通一达”这种刀尖向内很可能造成内部撕裂

震视通信取得便于安装挡雨板的工业级无线网桥专利提高了挡雨板的

震视通信取得便于安装挡雨板的工业级无线网桥专利提高了挡雨板的

博联Matter网桥方案赋能照明电工品牌高效入局

博联Matter网桥方案赋能照明电工品牌高效入局

行业类型

【前瞻分析】2025年中国投影机行业细分市场之光源类型分析

日期:2025-10-01 22:19:56

  目前,我国尚未推出专门针对投影机行业的政策法规,但智能制造、智能家居、高清视频终端产品、人工智能技术、芯片、显示器、消费等相关领域的政策推动以及行业进步会带动投影机行业联动发展,为投影机的生产和消费产生新动能。

  在“十三五“规划(2016-2020年)中,国家提出要加快突破新一代智能制造等领域核心技术,鼓励建立智能制造产业联盟,重点突破新兴领域人工智能技术。

  “十四五“规划(2021-2025年)从智能制造、芯片、人工智能、居民消费升级等领域明确提出了指导意见,有利于促进投影机产业链各环节的全面发展。

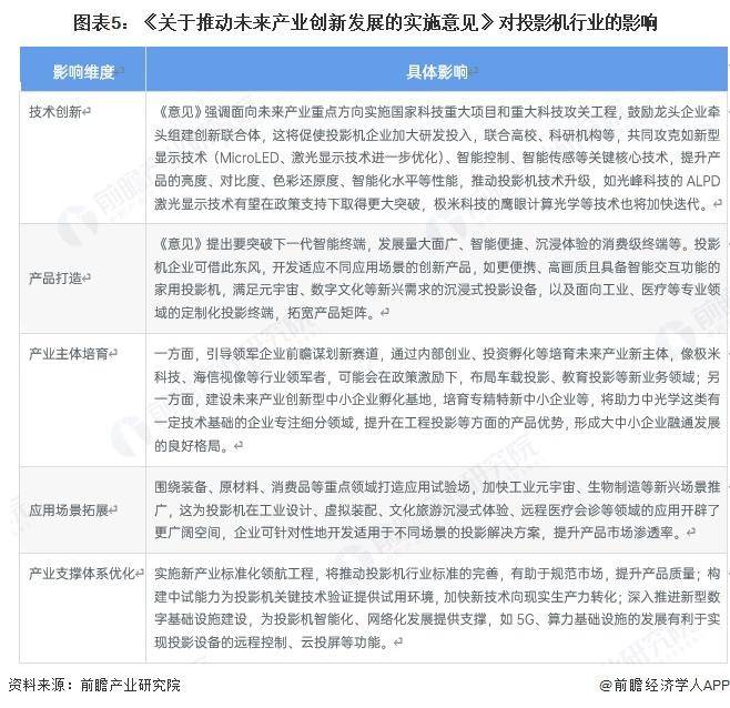
  《关于推动未来产业创新发展的实施意见》从多维度推动投影机行业升级:技术上,鼓励企业联合攻关激光显示等核心技术,加速性能突破;产品上,助力开发家用智能、工业定制等多类新品;主体培育上,支持领军企业拓新赛道、中小企业走专精特新;应用上,依托新兴场景打开工业、文旅等新空间,同时优化产业标准与基建,推动行业向高端化、多元化升级。

  根据我国激光光源投影机在全类型投影机线上零售量占比,结合全类型投影机线年我国三色激光和单色激光投影机线年中国激光光源投影机线上零售量(单位:万台)

  根据我国灯泡光源投影机在全类型投影机线上零售量占比,结合全类型投影机线年我国灯泡光源投影机线年中国灯泡光源投影机线上零售量(单位:万台)